Análisis del desecho y tratamiento de
residuos textiles posconsumo en Bogotá
Recibido: 07/12/2024 Aceptado: 08/08/2025 Actualizado: 16/12/2025
DOI: 10.17151/luaz.2025.61.2
Resumen
El crecimiento en la oferta de productos textiles impulsado por el modelo fast fashion ha llevado al incremento significativo de residuos posconsumo. En este contexto, el reciclaje se plantea como mecanismo de aprovechamiento, recuperación y reprocesamiento de estos materiales, donde las fibras textiles de origen natural o sintético, son sometidas a procesos mecánicos, químicos o biológicos con el propósito de separarlas de otras y de convertirlas nuevamente en materias primas. El objetivo del estudio es determinar las condiciones requeridas para identificar el tipo de aprovechamiento que se le debe dar a cada residuo textil. Se realizó un estudio descriptivo basado en fuentes de información primarias y secundarias, donde se aplicó una encuesta a 320 individuos residentes en Bogotá. Posteriormente, se revisaron las etiquetas de 205 productos textiles (futuros residuos), con el fin de determinar la composición de materiales; esto permitió identificar la cantidad de fibras que los componen. Como resultado, cada individuo desecha en promedio diez prendas de vestir al año y el material más utilizado en el mercado es el poliéster, seguido de las mezclas de algodón-poliéster y, en tercer lugar, el algodón. Asimismo, se identificaron distintas alternativas de tratamiento del residuo orientadas a su recuperación como materia prima; las cuales representan posibles oportunidades de negocio en la ciudad.
Palabras clave: fibras, logística inversa, reciclaje, residuo textil (fuente: Tesauro GEMET, AGROVOC (FAO), y EuroVoc)
Abstract
The growth in the supply of textile products driven by the fast fashion model has led to a significant increase in post-consumer waste. In this context, recycling is proposed as a mechanism for the use, recovery, and reprocessing of these materials, where natural or synthetic textile fibers are subjected to mechanical, chemical, or biological processes with the purpose of separating them from others and converting them back into raw materials. The objective of the study is to determine the conditions required to identify the type of use that should be given to each type of textile waste. A descriptive study was conducted based on primary and secondary sources of information, in which a survey was administered to 320 individuals residing in Bogotá. Subsequently, the labels of 205 textile products (future waste) were reviewed in order to determine the composition of materials; this allowed for the identification of the quantity of fibers that compose them. As a result, each individual discards an average of ten garments per year, and the most widely used material on the market is polyester, followed by cotton-polyester blends and, in third place, cotton. Likewise, different alternatives for treating waste aimed at its recovery as raw material were identified, which represent potential business opportunities in the city.
Keywords: fibers, reverse logistics, recycling, textile waste (source: GEMET Thesaurus, AGROVOC (FAO), and EuroVoc)
Introducción
La industria textil, a lo largo del tiempo, ha adoptado el modelo de producción lineal tomar- producir y desechar (Brydges, 2021; Julianelli et al., 2020a; Bernon et al., 2018), caracterizado por la extracción de materias primas naturales o sintéticas; su transformación en materiales textiles, mediante procesos de hilado, tejeduría, tintorería y estampación; e introducirlas en un proceso de fabricación para obtener todo tipo de productos textiles. Aunque, inicialmente se desarrolló como medio para satisfacer necesidades de vestido y protección ante el clima; en la actualidad, ha transmutado en una fuente generadora de impactos ambientales con implicaciones en el cambio climático mundial, razón por la que se considera la segunda industria más contaminante del mundo, seguida de los hidrocarburos (Huang et al., 2024), además, los residuos que genera, incrementan la complejidad de la problemática ambiental (Echeverria et al., 2019).
La anterior situación se evidencia por el rápido crecimiento de los desechos de productos textiles (Li et al., 2024) pre y posconsumo que llegan a vertimientos y a rellenos sanitarios, los cuales se consideran un reto ambiental debido a las afectaciones que trae para los ecosistemas y suelos.
La causa principal del incremento de residuos pre y posconsumo se relaciona con el concepto de moda rápida o fast fashion, haciendo referencia a un modelo de negocio que ha tenido una vertiginosa evolución en los últimos 30 años; caracterizándose por la oferta intensiva y expedita de productos, estrategias de comercio al por menor, que ha minimizado el tiempo de entrega, así como los costos, aumento de la eficiencia de las cadenas de suministro globales y la integración de digitalización para la oferta masiva en línea (Brydges, 2021). El concepto de moda rápida ha alcanzado los 100 mil millones de productos anuales, amplificando la generación de residuos textiles por el orden de 92 millones de toneladas anuales (Echeverria et al., 2019) en los que predominan los materiales sintéticos, aumentando la contaminación por microplásticos (Rangel-Buitrago y Gracia-Clavijo, 2024).
Los residuos generados por la industria textil son elementos descartados debido a su estado de uso (desgastado, dañado, sucio) o por vigencia de las tendencias de moda (Echeverria et al., 2019). Estos se clasifican en residuos preconsumo, posconsumo e industriales (Juanga-Labayen et al., 2022). El residuo preconsumo comprende excedentes de fibras naturales y sintéticas, telas y materiales sin utilizar, que se generan en los procesos internos propios de la industria, los cuales pueden ser reinyectados en el proceso, tal es el caso de telas y recortes sobrantes (Rangel-Buitrago y Gracia-Clavijo, 2024), algodón desmotado e inventario excedente (Huang et al., 2024).
A su vez, los residuos generados por el consumo pueden clasificarse en dos categorías: los relacionados con moda y de origen textil. Estos abarcan productos desechados por los consumidores finales (prendas de vestir y accesorios) o por la industria (sobrantes de tela, empaques y embalajes) (Shirvanimoghaddam et al., 2020). El efecto de los desechos por fast fashion, ha ocasionado alteraciones en los ecosistemas debido a contaminación de cuerpos de agua con microplásticos, emisiones de gases de efecto invernadero, lixiviados, uso de amplios espacios, proliferación de plagas, malos olores, enfermedades infecciosas, y deterioro paisajístico (Pensupa et al., 2017) cuando no son dados en donación o utilizados en ventas de segunda mano; de hecho, según Baloyi et al. (2024), el 75 % de la materia prima y residuos posconsumo de la industria se desecha en vertederos o se incinera.
En Colombia, aunque un alto porcentaje de productos textiles desechados se envía a donación y a venta de segunda mano, como forma de reutilización, mientras que el reciclaje es muy bajo, en comparación con las acciones emprendidas para metal, papel, residuos orgánicos y polímeros. En este contexto, se plantea para clasificar y tratar los residuos posconsumo, a partir de la logística inversa en la industria textil; de acuerdo con Aryee y Adaku (2024), la logística inversa se entiende como el conjunto de acciones que permiten proyectar, efectuar e inspeccionar el flujo de retorno, opuesto a la dirección tradicional de la cadena de suministro.
En este marco, el objetivo de la presente investigación es analizar las condiciones necesarias para identificar el tipo de aprovechamiento adecuado para los residuos textiles posconsumo, a partir de los principios de logística inversa y de un enfoque de economía circular
Fundamentación teórica
a. Logística inversa
Por logística inversa se entiende el proceso de planificar, implementar y controlar flujos inversos de materiales y productos desde su consumo o distribución hasta su recuperación o disposición final (Kakemi et al. 2019). Este enfoque exige procesos de clasificación previa (Prajapati et al., 2019) para luego definir si los residuos tienen opción de aprovechamiento mediante reparación, recuperación como materia prima, si deben ser eliminados. La mayor aplicación de la logística inversa se ha dado en sectores como plásticos y empaques, sin embargo, el desarrollo para residuos textiles no ha sido tan explorado. En países como Brasil, los estudios muestran la existencia de políticas públicas y de grupos de recicladores informales dedicados a la recolección (Guarnieri et al., 2020), así como aplicaciones específicas para materiales como poliestireno expandido De Oliveira et al. (2019). Los estudios dirigidos a residuos hospitalarios abarcan el diseño de modelos multiobjetivo y multiperiodo, debido a contextos de mayor complejidad (Yu et al., 2020), (Kargar et al., 2020).
Estudios realizados por (Julianelli et al., 2020), promueven la integración de principios de economía circular en el sector textil para ampliar a vida útil de los productos y restaurar los materiales. Esta propuesta puede traer beneficios económicos y sociales, como menor consumo de recursos, generación de empleos en tareas de recolección y clasificación (Leal Filho, 2019). Sin embargo, la falta de regulación de responsabilidad extendida del productor hace más difícil la gestión de residuos posconsumo, generando problemas como falta de registros, escasa recolección, separación manual y la falta de interés industrial de reincorporar materiales al proceso.
b. Alternativas de manejo para residuos textiles
Las alternativas de manejo para residuos textiles consisten en reutilización, reciclaje y eliminación (Stanescu, 2021). En el caso del reciclaje, si el residuo textil contiene mezcla de fibras el manejo involucra mecanismos de separación del material de tipo mecánico, químico o biológico dependiendo del tipo de fibra que se desee recuperar (Juanga-Labayen et al., 2022). Recientemente, el uso de materiales sintéticos se ha incrementado dando lugar a una amplia variedad de mezclas, dificultando así, la clasificación y recuperación de fibras para retornarlas al proceso industrial (Pensupa et al., 2017). Aunque existen estudios sobre el residuo textil industrial, son pocos los estudios que se enfocan en la recuperación de los residuos textiles desde los hogares, el transporte a centros de clasificación y en las operaciones de reparación y distribución (Idrissi et al., 2024).
Materiales y método
La primera fase de este estudio cuantitativo y de naturaleza descriptiva consistió en la aplicación de una encuesta a una muestra de 320 individuos del grupo etario denominado milennials3, a partir de la cual se buscó analizar información relacionada con el consumo, desecho y disposición de residuos textiles posconsumo como principales variables. Para la construcción del instrumento se tuvo en cuenta el aporte realizado por Morell-Delgado et al. (2024), con el fin de garantizar la confiabilidad de la recolección de información.
En la segunda fase del estudio, se examinó la composición de materiales descritos en las etiquetas de 305 artículos textiles, pertenecientes a hogares en Bogotá. Esta revisión permitió extraer información relacionada con el tipo de material y el porcentaje de composición de cada material en el producto. Se aplicaron técnicas de estadística descriptiva para identificar los materiales más utilizados en la fabricación de productos textiles, tipo de fibra (natural o sintética) y cantidad de fibras (una, dos o más). Todos los datos recopilados fueron analizados mediante estadística descriptiva. El resultado esperado es una propuesta basada en la logística inversa, para el manejo de residuos, específicamente aquellos que se generan en la ciudad de Bogotá.
Resultados y discusión
a. Comportamiento del consumo y desecho textil
El estudio se centró en el manejo de residuos textiles en Bogotá. El sistema de recolección de residuos sólidos domiciliarios en esta ciudad se encuentra organizado a través de empresas de recolección de basuras y de asociaciones de recicladores. Las empresas de recolección se encargan principalmente de los residuos mezclados, mientras que las asociaciones se encargan de recolectar materiales separados como plástico, cartón, vidrio y metal. La ausencia de contenedores para disponer los residuos textiles, hace que su destino sea el relleno sanitario4 Doña Juana o los vertederos, salvo aquellos en buen estado que son dados en donación o comercializados como prendas de segunda mano.
Actualmente, Bogotá no cuenta con un sistema de recogida selectiva de residuos textiles posconsumo. Algunas iniciativas puntuales de organismos distritales de ambiente han presentado un impacto limitado. No se cuenta con registros sobre la cantidad de residuos textiles que se generan en los hogares, se desconoce la cantidad de residuo reutilizado en donación o como venta de segunda mano y tampoco se dispone información sobre otros destinos posibles para estos residuos. En la ciudad se han identificado más de 40 fundaciones benéficas que recolectan residuos textiles en buen estado para atender población vulnerable como iniciativa individual, a partir de la recolección directa en los hogares.
Para caracterizar los residuos textiles posconsumo en Bogotá, se recogieron datos de 320 individuos mediante una encuesta. El instrumento incluyó tres secciones: hábitos de consumo de prendas de vestir, generación de residuos y destino final de residuos posconsumo.
El perfil de los encuestados corresponde a un grupo de 320 individuos, con edades entre los 25 y 40 años, que se pueden enmarcar en el grupo de personas con capacidad de compra. En este estudio el 50 % corresponde a hombres y el 50 % restante a mujeres. Los individuos que hicieron parte de la muestra residen en las 20 localidades que conforman la ciudad.
Evaluando el comportamiento del consumo en los residentes encuestados, se encontró que la frecuencia de compra de prendas de vestir es mensual, seguida de la compra cada tres meses. Tan solo un grupo pequeño manifiesta hacer compras con una periodicidad quincenal. En relación con el género, se evidencia que no hay mayores diferencias en la frecuencia de compra para cada uno de estos. (Figura 1).
Figura 1. Frecuencia de compra de prendas de vestir

Fuente: elaboración propia.
La Figura 2 presenta los sitios de preferencia para comprar, donde se evidencia que los almacenes de grandes superficies multimarca concentran mayor proporción de compra de prendas de vestir, seguidos de las tiendas de fast fashion y, en tercer lugar, por las tiendas de marcas locales.
Figura 2. Lugar preferido de compra

Fuente: elaboración propia.
Para los encuestados, los principales motivos de comprar prendas de vestir radican en la intención de renovar el ropero, lo que indica que consideran que sus prendas de vestir no los satisface plenamente, conduciéndolos a una necesidad de compra. La siguiente razón de consumo es usar las nuevas prendas en eventos sociales; son pocos los individuos que compran sin un motivo específico, al igual que son pocos los que compran solo por festividades como el cumpleaños o la navidad (Figura 3). En el análisis por género, se evidencia que los hombres tienden a comprar más por la necesidad de renovar el ropero, mientras que las mujeres tienden a comprar cuando deben asistir a un evento social.
Figura 3. Motivo de la compra

Fuente: elaboración propia.
Las decisiones de compra están dadas principalmente por el precio y la tendencia de las nuevas colecciones, tal como lo muestra la Figura 4. Esta situación pone de manifiesto que el comportamiento de la compra se rige por bajos precios, nuevos diseños y promociones, características típicas del modelo fast fashion. En el caso de las mujeres, estos patrones muestran una mayor sensibilidad frente a las estrategias de marketing de las tiendas de moda. Respecto a los hombres, los factores que más influyen en sus decisiones de compra son los precios, el material, la marca y la garantía del producto.
Figura 4. Factor que define la compra

Fuente: elaboración propia.
En cuanto al motivo del residuo, se tienen como causas principales el cambio de gusto, cambio de talla o cambio de moda (Figura 5). Si bien el deterioro de las prendas de vestir es una de las causas, es evidente que la proporción de desechos textiles que se descartan en buen estado es mayor, y solo una pequeña proporción de prendas está dañada. Esta situación indica que una gran cantidad de residuos textiles posconsumo pueden ser aprovechados por más tiempo, antes de que lleguen al fin de su vida útil y se deterioren, para convertirse finalmente en residuos no aptos para su reutilización.
Figura 5. Motivo y estado del desecho del residuo textil posconsumo

Fuente: elaboración propia.
Respecto al número de prendas que cada individuo desecha al año, se encuentran entre seis y diez prendas, tanto para hombres como para mujeres; sin embargo, al realizar el análisis por género, se pone de manifiesto que las mujeres tienden a desechar más prendas de vestir en comparación con los hombres (Figura 6). El promedio de desecho, en general, corresponde a diez prendas por año.
Figura 6. Cantidad de residuos desechados al año

Fuente: elaboración propia.
El análisis de la forma en que cada individuo gestiona los residuos textiles muestra que la donación es la principal forma de disposición, seguida por el depósito en canecas de basura y la comercialización como ropa de segunda mano. Tanto hombres como mujeres consideran adecuada la donación; sin embargo, son los hombres los que tienen mayor tendencia a disponer los productos en la basura, mientras que las mujeres consideran con mayor frecuencia la comercialización de estos (Figura 7).
Figura 7. Lugar de disposición del residuo

Fuente: elaboración propia.
En promedio, cada individuo desecha aproximadamente diez prendas de vestir anuales como residuos textiles posconsumo. Para el total de habitantes de la ciudad dentro del rango etario considerado, esta cifra equivaldría aproximadamente a 2.141.422 prendas (Departamento Nacional de Estadística [DANE], 2018), lo que pone de manifiesto un volumen significativo de residuos. Ante esta realidad y el potencial de aprovechar el material nuevamente en la industria, surge la necesidad de estructurar un proceso de gestión basado en logística inversa. En el caso de los residuos textiles, aplicar logística inversa implica operaciones de recolección del residuo, transporte, clasificación, separación y reprocesamiento industrial, operaciones que, por lo general, se desarrollan en centros de acopio.
b. Logística inversa en el acopio de residuos textiles en Bogotá: estimaciones
Una vez que un producto textil llega al final de su vida útil y su deterioro no permite ampliar su uso, este suele ser considerado como un residuo con alta probabilidad de ser depositado en vertederos o rellenos sanitarios. Evitar que los residuos lleguen al vertedero y lograr recuperar el material para que siga agregando valor requiere operaciones de recolección y transporte de los residuos textiles posconsumo; además, hace necesarias operaciones de clasificación y distribución de los residuos textiles recogidos generalmente en contenedores, de tal forma que se garantice el aprovechamiento de los residuos completos o la extracción de sus componentes, para ser integrados nuevamente a un proceso industrial en busca de la obtención de nuevos productos. Esta mirada del residuo permite valorarlo como un producto desechado con opción de recuperar materia prima (Prajapati et al., 2019), razón por la que vale la pena reintegrarlo al proceso.
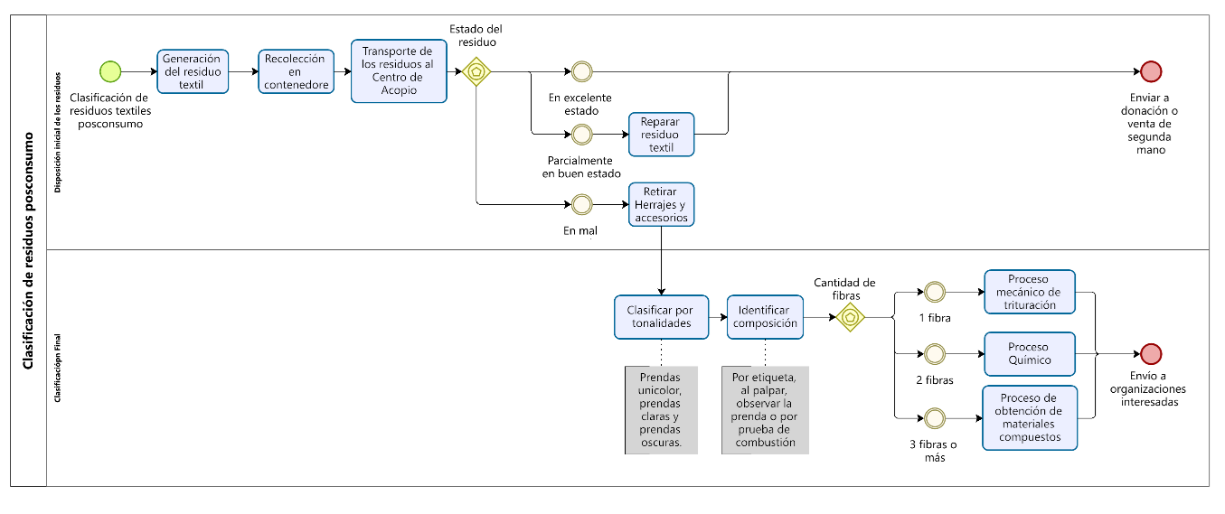
El proceso de clasificación de residuos textiles posconsumo, en un centro de acopio, está determinado por el estado del residuo, el cual puede encontrarse en buen estado total o parcial, o completamente en mal estado. Si se encuentra en buen estado total, la disposición del residuo será la reutilización del producto con la donación a población vulnerable o con la comercialización en tiendas de ropa de segunda mano, sin necesidad de hacer transformaciones.
A partir de los resultados de la encuesta, se estima que, si cada individuo del rango etario desechara diez productos al año, el total del residuo sería de 17,131,376 unidades; utilizando los mismos datos, se estima que la población total de Bogotá desecharía 80,021,800 unidades de residuo textil al año, tal como presenta la Tabla 1.
Tabla 1. Estimación de residuos textiles en Bogotá al año

Fuente: elaboración propia.
De acuerdo con la encuesta, el 81 % de los productos son desechados por razones diferentes al deterioro, es decir, se encuentran aptos para el uso, lo que evidencia que la mayoría de los residuos se encuentran en buen estado; sin embargo, el impacto del modelo fast fashion genera renovación de los roperos con mayor frecuencia, aun cuando el tiempo de utilización de cada producto ha sido corto. De igual manera, cuando estos productos se deterioren y ya no puedan utilizarse, se convertirán nuevamente en residuos textiles posconsumo. Por lo que se puede asegurar que la donación o la venta de segunda mano es una solución temporal, mas no definitiva a la generación de residuos. En la Tabla 2, se estima que para el caso de Bogotá el total de productos con potencial de reutilización para el rango etario es de 13,3876,415 unidades y la estimación de la población total sería de 64,817,658 unidades de residuo textil al año.
Tabla 2. Estimación del estado de los residuos textiles en Bogotá

Fuente: elaboración propia.
Cuando el residuo presenta un buen estado parcial, es decir, tiene algún defecto recuperable, se realizan las tareas de corrección para convertirlo en un residuo en buen estado total. Si por el contrario, el producto se encuentra en mal estado y no es reparable, se hace necesario incluir otro proceso de clasificación, que consiste en evaluar el tipo de material que compone el residuo. De acuerdo con los datos de la Tabla 4, el residuo no apto para el uso en Bogotá sería del orden de 3,254,961 unidades para el rango etario, y para la población total sería de 15,204,142 unidades por año.
La clasificación de los residuos, resulta ser la actividad más crítica de todo el proceso, debido a que los textiles que se encuentran en el mercado están conformados en ocasiones por más de un tipo de fibra, y debido a las tareas de lavado o por decisión del consumidor, generalmente pierden la etiqueta de composición, situación que hace compleja la clasificación.
Actualmente, existen tres métodos para determinar los materiales y tipos de fibra que conforman un textil, si este no tiene etiqueta, aunque presentan algunas limitaciones operativas. El primero consiste en la experiencia y conocimiento del operario que clasifica el residuo, lo que restringe la disponibilidad de personal para esta actividad. El segundo método utiliza sensores infrarrojos y ópticos que identifican, de manera automática, los tipos de material, con un costo elevado. Y el tercer método es la prueba de combustión o pirognóstica, que consiste en exponer una parte del residuo en mal estado a una llama directa y observar el comportamiento de las fibras al quemarse, con el fin de identificar el origen de las fibras (natural o sintético).
Para conocer el tipo y cantidad de fibras que componen la vestimenta de los bogotanos, se procedió a revisar las etiquetas de 205 prendas de vestir. Este análisis permitió identificar los materiales más comunes, el tipo de fibra (natural o sintética) y las combinaciones, que varían desde una sola fibra hasta la mezcla de cuatro tipos de fibras diferentes. El 43 % de la vestimenta está compuesta por materiales de un solo tipo de fibra, donde predomina el poliéster (sintético) y el algodón (natural), para el caso de composiciones de dos tipos de fibra predomina el algodón y el poliéster, el algodón y el spandex y el poliéster y el spandex.
Se encontraron ocho materiales con los que se elaboran productos textiles de una fibra,15 mezclas de dos tipos de fibra, entre las que predominan las fibras naturales combinadas con fibras sintéticas, o la combinación de dos fibras de origen sintético (45 %), siendo las más representativas las que aparecen en la Figura 8. Son pocos los productos textiles que incluyen combinación de tres o de cuatro fibras en la composición de producto (12 %).
Figura 8. Tipo y cantidad de fibras de material más representativos que componen
la vestimenta bogotana

Fuente: elaboración propia.
La disposición del residuo depende, en gran medida, del tipo de fibra (natural, sintética) y de la cantidad de fibras que lo componen (una fibra, dos tipos de fibra, tres o más tipos de fibra). Los residuos posconsumo, que están compuestos de una sola fibra, pueden ser dirigidos a empresas textiles, de recuperación de fibras, para que puedan reintroducirse en reciclaje mecánico de ciclo abierto o cerrado.
El proceso de recuperación del material consiste en que la fibra se tritura y se combina con material nuevo para reintegrarlo al proceso textil, ejemplo claro de upcycling, donde el producto resultante, al aprovechar el residuo textil, es un producto de igual o mayor calidad. La Tabla 3 presenta la estimación de los principales residuos textiles posconsumo, que se generarían en Bogotá por cantidad y tipo de fibra, teniendo en cuenta que el poliéster, el algodón y las mezclas entre algodón, poliéster y spandex son las más utilizadas.
Tabla 3. Estimación de principales residuos en mal estado al año, según tipo y cantidad de fibras

Fuente: elaboración propia.
En los casos en los que el residuo textil está conformado por más de una fibra, se hace difícil la separación por medios mecánicos (trituración) únicamente y debe contemplarse la separación química. Esta situación hace que el costo del proceso de clasificación y distribución se incremente considerablemente y, por ende, sea poco atractivo para las empresas productoras de fibras textiles.
Este es el caso para los residuos que tienen dos tipos de fibras (algodón – poliéster, algodón – spandex, poliéster – spandex, entre otras) presentados en la Tabla 3, donde la recuperación de la fibra se realiza con procesos químicos. Los métodos más utilizados de procesamiento químico para textiles son hidrólisis, glicólisis y metanólisis. Sin embargo, Bogotá no cuenta con registro de empresas que desarrollen este proceso. Empresas como Lafayette, fabricante de telas, y Totto, fabricante de maletas, utilizan materiales reciclados que son traídos de empresas recuperadoras extranjeras.
Por otra parte, cuando la mezcla es de fibras sintéticas, se aplica el proceso de despolimerización para obtener monómeros iniciales y retornarlos al proceso. Siendo la recuperación de material por procesos químicos, de mejor calidad, en relación con los procesos mecánicos.
En los casos en los cuales el residuo está compuesto por tres o más fibras, es más difícil realizar la separación de materiales, entonces, se convierten en otro tipo de productos, generalmente, de menor calidad que el producto inicial (downcycling - productos decorativos).
En la figura 9, se presenta la propuesta de un proceso de logística inversa para las actividades de clasificación y tratamiento de residuos textiles en mal estado, aplicable a los tipos de fibra que componen la vestimenta y futuros residuos textiles posconsumo en la ciudad de Bogotá. Este flujo de los residuos textiles, para retornar al proceso industrial, abre una oportunidad de emprendimiento de empresas de transformación, que pueden surgir, a partir de esta problemática, creando un nuevo nicho de negocio con la recuperación de fibras textiles o la fabricación de nuevos productos que actualmente no se fabrican en la ciudad de Bogotá.
Figura 9. Proceso de logística inversa para residuo textil

Fuente: elaboración propia.
Conclusiones
Este estudio examinó los patrones de consumo, generación y disposición de residuos textiles posconsumo en Bogotá. Si bien la donación es la principal forma de disposición del residuo textil en Bogotá, existen varias formas de aprovechamiento de residuos como fuente significativa de materias primas para reincorporarlas en el proceso de producción. Se estimó, con los datos obtenidos a través de la encuesta, que en promedio cada persona desecha al año aproximadamente diez residuos textiles posconsumo, lo que indicaría que, para la población con edades entre 25 y 40 años, el nivel de residuos textiles sería de 17,131,376, y la estimación para la ciudad de Bogotá en general sería de 80,021,800 de residuos textiles al año.
La aplicación de logística inversa permite el aprovechamiento de los residuos textiles, desde el final de la vida útil hasta el aprovechamiento de sus materiales. En este contexto, las tareas de clasificación son necesarias, especialmente la clasificación por tipo de fibra y los métodos de recuperación del material. Existen diversas técnicas para recuperar fibras textiles en residuos posconsumo. Las técnicas de reciclaje mecánico resultan eficientes en residuos elaborados con solo un tipo de fibra. No obstante, en el caso en que el residuo se encuentre compuesto por dos o más fibras, se hace necesario evaluar la viabilidad de recuperación de una de las fibras, sacrificando el material restante, mediante la utilización de métodos químicos que incluyen la despolimerización, o mediante el aprovechamiento de todas las fibras para usarlas como materiales compuestos.
Las operaciones de clasificación de residuos textiles resultan cruciales, para identificar el potencial de aprovechamiento del material, especialmente para la identificación del tipo de fibras y el alcance de la estrategia de reciclaje que puede ser abierto o cerrado. A partir del potencial del material, pueden surgir nuevas unidades de negocio que hagan que la industria textil entre definitivamente en la economía circular.
Referencias bibliográficas
Aryee, R., y Adaku, E. (2024). A review of current trends and future directions in reverse logistics research. Flexible Services and Manufacturing Journal, 36(2), 379–408. https://doi.org/10.1007/s10696-023-09493-y
Baloyi Baloyi, R., Gbadeyan, O. J., Sithole, B., y Chunilall, V. (2024). Recent advances in recycling technologies for waste textile fabrics: a review. Textile Research Journal, 94 (3-4), 508–529. https://journals.sagepub.com/doi/pdf/10.1177/00405175231210239
Bernon, M., Tjahjono, B., y Faja Ripanti, E. (2018). Aligning retail reverse logistics practice with circular economy values: an exploratory framework. Production Planning y Control: The Management of Operations, 29, 483-497. https://doi.org/10.1080/09537287.2018.1449266
Brydges, T. (2021). Closing the loop on take, make, waste: Investigating circular economy practices in the Swedish fashion industry. Journal of Cleaner Production, 293, 126245. https://doi.org/10.1016/j.jclepro.2021.126245
Departamento Nacional de Estadística. (2018). Proyecciones de población de localidades de Bogotá por área, sexo y edad quinquenal proyecciones de población a nivel de localidades. periodo 2018 - 2035. DANE. https://www.dane.gov.co/index.php/estadisticas-por-tema/demografia-y-poblacion/proyecciones-de-poblacion/proyecciones-de-poblacion-bogota
De Oliveira, C. T., Luna, M., y Campos, L. (2019). Understanding the Brazilian expanded polystyrene supply chain and its reverse logistics towards circular economy. Journal of Cleaner Production, 235, 562–573. https://doi.org/10.1016/j.jclepro.2019.06.319
Guarnieri, P., Cerqueira-Streit, J. A., y Batista, L. C. (2020). Reverse logistics and the sectoral agreement of packaging industry in Brazil towards a transition to circular economy. Resources, Conservation and Recycling, 153 104541. https://doi.org/10.1016/j.resconrec.2019.104541
Huang, X., Tan, Y., Huang, J., Zhu, G., Yin, R., Tao, X., y Tian, X. (2024). Industrialization of open- and closed-loop waste textile recycling towards sustainability: A review. Journal of Cleaner Production, 436, 140676. https://doi.org/10.1016/j.jclepro.2024.140676
Idrissi, A., Benabbou, R., Benhra, J. y Haji, M. (2024). Smart Waste Collection Based on Vehicle Routing Optimization: Case of Casablanca City. Procedia Computer Science. https://www.sciencedirect.com/science/article/pii/S1877050924010378
Juanga-Labayen, J. P., Labayen, I. V., y Yuan, Q. (2022). A Review on Textile Recycling Practices and Challenges. Textiles, 2(1), 174–188. https://doi.org/10.3390/textiles2010010
Julianelli, V., Gusmao Caiado, R. G., Scavarda, L. F., y Ferreira Cruz, S. P. (2020). Interplay between reverse logistics and circular economy: Critical success factors-based taxonomy and framework. Resources, Conservation and Recycling, 158, 104784. https://doi.org/10.1016/j.resconrec.2020.104784
Julianelli, V., Goyannes Gusmao Caiado, R., Scavarda, L.F., y Pinto de Mesquita Ferreira Cruz, S. (2020a). Interplay between reverse logistics and circular economy: Critical success factors-based taxonomy and framework. Resources, Conservation y Recycling, 158, 104784. https://doi.org/10.1016/j.resconrec.2020.104784
Kargar, S., Pourmehdi, M., y Paydar, M. M. (2020). Reverse logistics network design for medical waste management in the epidemic outbreak of the novel coronavirus (COVID-19). Science of the Total Environment, 746, 141183. https://doi.org/10.1016/j.scitotenv.2020.141183
Kazemi, N., Modak, N. M., y Govindan, K. (2019). A review of reverse logistics and closed loop supply chain management studies published in IJPR: a bibliometric and content analysis. International Journal of Production Research, 57(15–16), 4937–4960. https://doi.org/10.1080/00207543.2018.1471244
Leal Filho, W., Ellams, D., Han, S., Tyler, D., Boiten, V. J., Paco, A., Moora, H., y Balogun, A. L. (2019). A review of the socio-economic advantages of textile recycling. Journal of Cleaner Production, 218, 10–20. https://doi.org/10.1016/j.jclepro.2019.01.210
Li, Z., Zhou, Y., Zhao, M., Guan, D., y Yang, Z. (2024). The carbon footprint of fast fashion consumption and mitigation strategies-a case study of jeans. Science of the Total Environment, 924, 171508. https://doi.org/10.1016/j.scitotenv.2024.171508
Morell-Delgado, G., Talens Peiró, L., y Toboso-Chavero, S. (2024). Revealing the management of municipal textile waste and citizen practices: The case of Catalonia. Science of the Total Environment, 907. https://doi.org/10.1016/j.scitotenv.2023.168093
Pensupa, N., Leu, S. Y., Hu, Y., Du, C., Liu, H., Jing, H., Wang, H., y Ki Lin, C. S. K. (2017). Recent Trends in Sustainable Textile Waste Recycling Methods: Current Situation and Future Prospects. Topics in Current Chemistry, 375(5), 189–190. https://pubmed.ncbi.nlm.nih.gov/28815435/
Pinheiro, E., Francisco, A. C., Piekarski, C. M., y Souza, J. T. (2019). How to identify opportunities for improvement in the use of reverse logistics in clothing industries? A case study in a Brazilian cluster. Journal of Cleaner Production, 210, 612–619. https://doi.org/10.1016/j.jclepro.2018.11.024
Prajapati, H., Kant, R., y Shankar, R. (2019). Bequeath life to death: State-of-art review on reverse logistics. Journal of Cleaner Production, 211, 503–520. https://doi.org/10.1016/j.jclepro.2018.11.187
Rangel-Buitrago, N., y Gracia-Clavijo., A. (2024). From the closet to the shore: Fashion waste pollution on Colombian Central Caribbean beaches. Marine Pollution Bulletin, 199. https://doi.org/10.1016/j.marpolbul.2023.115976
Sandvik, I. M., y Stubbs, W. (2019). Circular fashion supply chain through textile-to-textile recycling. Journal of Fashion Marketing and Management, 23(3), 366–381. https://doi.org/10.1108/JFMM-04-2018-0058
Shirvanimoghaddam, K., Motamed, B., Ramakrishna, S., y Naebe, M. (2020). Death by waste: Fashion and textile circular economy case. Science of the Total Environment, 718, 137317. https://doi.org/10.1016/j.scitotenv.2020.137317
Stanescu, M. D. (2021). State of the art of post-consumer textile waste upcycling to reach the zero waste milestone. Environmental Science and Pollution Research, 28(12), 14253–14270. https://doi.org/10.1007/s11356-021-12416-9
Yu, H., Sun, X., Solvang, W. D., y Zhao, X. (2020). Reverse Logistics Network Design for Effective Management of Medical Waste in Epidemic Outbreak: Insights from the Coronavirus Disease 2019 (COVID-19) in Wuhan. SSRN Electronic Journal. https://doi.org/10.2139/ssrn.3538063
Agradecimientos
Los autores agradecen a la Universitaria Agustiniana por el apoyo y financiación del proyecto Diseño de un proceso para operaciones logísticas de separación y clasificación en la cadena de valor de productos textiles posconsumo, del cual hace parte como resultado de avance el presente artículo.
Potencial conflicto de intereses
No existe conflicto de intereses que involucre a los autores.
Fuentes de financiación
Artículo de investigación científica derivado del proyecto de investigación Diseño de un proceso para operaciones logísticas de separación y clasificación en la cadena de valor de productos textiles posconsumo, financiado por la Universitaria Agustiniana en el año 2024.
1 Magíster en ingeniería industrial de la Universidad Distrital Francisco José de Caldas (Bogotá, Colombia). Docente en Universitaria Agustiniana. Bogotá, Colombia. Correo electrónico: Ruth.suarez@uniagustiniana.edu.co. ORCID: https://orcid.org/0000-0003-3986-2567 Google Scholar: https://scholar.google.es/citations?hl=es&user=_oDoJoEAAAAJ
2 Magíster en Comunicación-Educación de la Universidad Distrital Francisco José de Caldas (Bogotá, Colombia). Docente en Universitaria Agustiniana. Bogotá, Colombia. Correo electrónico: Laura.linares@uniagustiniana.edu.co. ORCID: https://orcid.org/0009-0009-6890-0041 Google Scholar: https://scholar.google.com/citations?user=mM6khjMAAAAJ&hl=es
3 Personas nacidas entre los años de 1982 y 1994
4 Área ubicada en la superficie, en donde se depositan los residuos sólidos luego de recibir algunos tratamientos.
Para citar este artículo: Suárez Castro, R.M., y Linares Romero, L.L. (2025). Análisis del desecho y tratamiento de residuos textiles posconsumo en Bogotá. Revista Luna Azul, (61), 1-18. DOI: https://doi.org/10.17151/luaz.2025.61.2
Esta obra está bajo una Licencia de Creative Commons Reconocimiento CC BY
Código
QR del artículo